- 行業解決方案
- 沖壓行業MES方案
- 精益組裝MES方案
- 注塑壓鑄MES方案
- 機加行業MES方案
- 封裝行業MES方案
- 彈簧智造MES方案
- 醫療行業MES方案
- 機器人行業MES方案
- ERP合作MES方案
- 線纜行業MES方案
客戶服務熱線
18025415958
立即體驗
申請試用,含硬件
文章出處:行業資訊 網站編輯: 樹字標品MES 閱讀量: 發表時間:2021-01-04 16:21:27
到底什么是品質問題?每一個公司都幾乎在討論這樣一個命題。當產品質量出現問題時,首先想到的就是品質部。但對于一位質量經理,又有什么苦衷呢?
一位質量總監發飆:“什么是品質問題?研發部將圖紙弄錯了,那叫研發問題;工藝部將作業指導書寫錯了,那叫工藝問題;
生產線將一個產品做錯了,那叫生產問題……而現在,所有這些問題公司都叫品質問題,老板一聽是品質問題,就來罵質管部,就來罵我?!?/span>
僅僅半個月的時間,就有五六家客戶發來重大質量投訴。老板上火,打電話斥責我:“為什么我們最近有這么多問題?
你作為公司的品質總監,是干什么吃的?!到底是你的能力有問題還是你的態度問題?”
“對于公司面臨這么多的品質問題,總結起來就是四個字:管理混亂?!辈⒖偨Y以下五條問題點。
問題之一:崇尚人治,強調品質是盯出來的;客戶水平提高了,我們卻沒有變
有的問題如果發生在七八年前,可能不會是嚴重問題。可現在客戶的層次提高了,要求提高了,而我們的做法還沒有變,
我們輸出的產品質量也沒有變,問題就來了,就是現狀和目標(要求)之間的差距,目標或要求提高,現狀不變,問題就產生了。
02
問題之二:集團軍的規模,游擊隊的打法,不出問題才怪
公司員工的做事風格,可以用一句話形容:‘跟著感覺走,走到哪里算哪里’。各部門、各個環節的工作要求不明確,員工按流程、按要求做事的意識差。
問題之三:公司的組織分工與權力分配存在很大問題,高級管理者的職權與角色錯位
問題四:公司想做的事情太多,自身能力不足,資源配置不當
問題五:我們公司缺乏先進的品質文化和對自己工作結果負責任的意識
公司的品質文化有問題。
公司目前對待品質、成本、交付的態度就是:交付第一,成本第二,品質第三,在面對品質和交付、成本相沖突時,我們往往將品質放在最后考慮,先將貨發出去再說。
好的產品是制造出來的,不是檢驗出來的,因此,品質的關鍵在于管理。

03
一、質量是由客戶決定的
產品到客戶手中,無論標榜的是多么豪華的配備、性能是多么卓越、外觀是多么的精美,但是,并不是客戶所需要的,結果是淘汰一途。
因此,制造商的立場與觀念:用“最適質量”取代“最佳質量”;而“最適質量”即是讓客戶感到“最滿意的質量”。
1. 滿足客戶現在的需求:
2. 保障客戶未來的需求:

04
二、質量不是增加成本,而是可以降低成本
人們對質量認識的錯誤觀念:提高質量就是要提高成本。
對于制造業而言,不良率下降,成本就會下降:
三、品質管理
品質管理就是將產品質量的不穩定減到最低,甚至剔除。品質管理是管理者為了達到部門的目標,所進行的一切活動。

1. 從不穩定的產品質量抓起
不穩定的因素來源于:
人員
設備
材料
方法
環境
2. 品質管理基礎
(1)標準化
標準化是管理不穩定質量出現不可或缺的準則,野蠻制造的“克星”。
(2)信息化
數據化可以說對偶發不穩定的管理最有效的辦法。所謂數據化,就是盡量將事情用數值表示。
(3)質量教育
持續提高員工質量意識是企業永恒的主題,讓員工第一次做對。
(4)質量成本分析
(5)質量缺陷分析
產品質量缺陷嚴重性分級:

(6)設備管理
05
3. “三按”、“三檢”
(1)“三按”
(2)“三檢”
四、品質三大控制
1. 進料控制與庫存品質管理
進料控制的5R原則,5R原則是指適時、適質、適量、適價、適地的采購物料。實現了5R,就可以確保需求、成本、品質等各方面對物料供應的要求。
1)適時 Right Time,在需用的時候,及時地供應材料,不斷料。
2)適質 RightQuality,購進的材料和倉庫發出的材料,質量符合標準。
3)適量 RightQuantity,采購數量與存量控制適當,防止呆料和過多地占用資金用合理的成本取得所需材料。
4)適價 Right Price,用合理的成本取得所需材料。
5)適地 Right Place,從距離最近或供應最方便的供料商那里進貨,確保隨時可以進料。
2. 過程控制與SPC—統計過程控制
3. 終端控制與顧客滿意
06
五、品質管理與全員改善
1. 6S管理與品質
6S活動源于日本,它指的是在生產現場中,對材料、設備、人員等生產要素進行相應的活動,為其他管理活動的開展打下良好的基礎,它是日本產品在二戰后品質得以提升,并行銷全世界的一大法寶。
1)整理(SEIRI):區分要用與不用的物品,不用的堅決清離現場,只保留要用的。
2)整頓(SEITON):把要用的物品,按規定位置擺放整齊,并做好標識管理。
3)清掃(SEISO):掃除現場中設備、環境等生產要素的贓污部位,保持干凈。
4)清潔(SEIKETSU):維持以上整理、整頓、清掃后的局面,所以也稱為“3S”活動。
5)素養(SHITSUKE):每個人都要遵守公司的規章制度,養成良好的工作習慣
6)安全(SAFETY):按操作規程進行工作,避免事故的發生。
6S口訣:
只有整理沒整頓,物品真難找得到;
只有整頓沒整理,無法取舍亂糟糟;
整理整頓沒清掃,物品使用不可靠;
3S之效果怎保證?清潔出來獻一招;
標準作業練素養,安全生產最重要;
日積月累勤改善,公司管理水平高。
2. TPM與全員自主改善
T:Total (全員參與)
P:Productive(生產性)
M:Maintenance(保全)
TPM指公司在包括生產、開發、設計、銷售及管理部門在內的所有部門,從最高管理層到一線員工全員參與和開展重復小團隊活動,
以追求生產極限為目標,構筑能預防所有浪費的體系,挑戰故障為零、浪費為零、不良為零的高效率企業,以及部門、班組自主改善活動的活力型企業。
期待效果:
(1)有形效果:
(2)無形效果:
07
六、質量管理與TQM
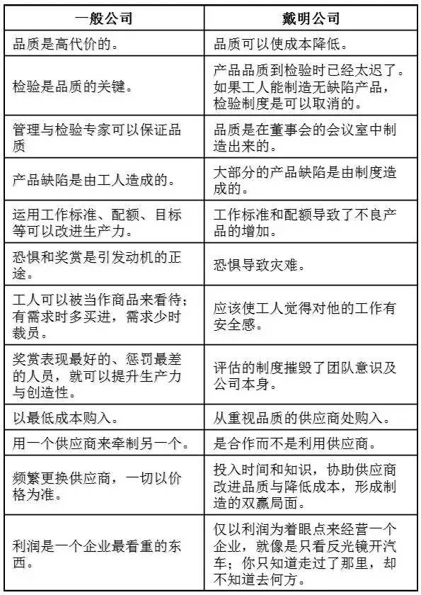
1. 了解質量管理之父—戴明
戴明主要思想理念—管理十四要點
戴明式公司與一般公司的比較:

七、質量管理與零缺陷管理(Zero Defect Planning)
零缺陷管理是由美國質量管理大師克羅斯比首創的質量理念和管理方法。其前提是:針對工作現場存在的雙重工作態度的業績,即人們愿意在一些領域中接受不完美的狀況,而在另一些領域人們又期望零缺陷。
這種雙重態度得到發展的條件是因為人,而人就要犯錯誤。然而,零缺陷說明如果人們致力于細節和避免錯誤,就會不斷接近零缺陷的目標。
1. 零缺陷
第一次做對,在企業中要花一半的運行費用在做錯事情的代價上,做錯事情的代價大約是銷售收入的25%,而企業卻認為是天經地義的。
第一次做對,就是可以避免這個代價,質量就是符合要求,質量就使利潤。
建立預防系統:
(1)傳統的觀念把重點放在產品完工后的檢驗和售后補救,
(2)零缺陷管理思想是從人的價值層面、精神領域入手,通過改變人們的態度與習慣,改變人們做人做事的方式,從而提高產品質量。
2. 零缺陷的基本原則
零缺陷管理的基本原則就是企業改進質量以達到產品缺陷為零的指導方針。質量管理的核心在于預防,所有的工作標準是零缺陷。
零缺陷中的預防重點放在預防無意識的差錯上來,有以下特點:
(1)通常是作業不好造成的,
(2)一旦發生無意識差錯,用日常經驗來看,很難找到理由進行解釋或辯解。
輸入您的電話號碼,點擊通話,稍后您將接到我們的電話,該通話對您 完全免費 ,請放心接聽!